同城即时谈,心随车顶行李架价格动态飞扬
在这个快节奏的时代,我穿梭于繁忙的都市之间,与这座城市的脉动同步,我欲求一物——车顶行李架的价格,它在我心中激起了层层涟漪,我打开手机,进入实时同城聊天界面,寻找那一份期待中的价格。阳光透过玻璃窗洒进室内,温暖而明亮...
关于高新第五季最新消息同单位社保实时缴费基数的深度剖析
高新第五季最新消息概述与内涵解析高新第五季作为地区性或行业性的重要项目或季度活动,其“最新消息”涉及该领域的发展动态、政策调整、实施进展等,而“单位社保实时缴费基数”则直接关系到广大企事业单位员工的社会保障及福利待遇...
唐古拉山与长垣最新招聘信息实时直播揭晓
随着科技的飞速发展和互联网的普及,实时直播已成为人们获取信息的重要途径之一,本文将通过实时直播的方式,为大家带来关于唐古拉山与长垣地区的最新招聘信息。唐古拉山地区的最新招聘信息唐古拉山,位于我国西部,是一个充满挑战与...
西安三桥新街最新动态揭秘,实时电压60V概览
西安三桥新街作为西安市重要交通枢纽之一,近年来不断发展和变化,成为集商业、住宅、文化等多功能于一体的综合性区域,本文将为您带来西安三桥新街的最新动态以及实时电压60V的相关信息,以便您更好地了解该区域的最新进展。西安...
静安区五金市场价格行情深度解析
随着城市建设的不断推进和经济的快速发展,五金行业在静安区也日渐繁荣,作为上海市的核心城区,静安区的五金市场吸引了众多商家和消费者的关注,本文将分析静安区五金市场的价格行情,为相关行业人士提供参考。静安区五金市场概述静...
百度图片启示下的卫生与健康奥秘探索
在这个信息爆炸的时代,互联网成为了我们获取知识的宝库,当我们输入关键词“百度一下卫生与健康图片”,搜索引擎将为我们展现出一幅幅生动、直观的图片,帮助我们更深入地理解卫生与健康的重要性,我们就来探讨一下卫生与健康的关系...
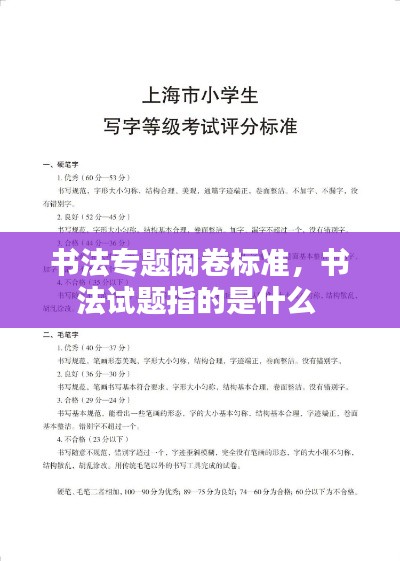
书法专题阅卷标准,书法试题指的是什么
一、引言书法作为中国传统文化的瑰宝,历来备受重视。在现代教育体系中,书法教育也成为了学校教育的重要组成部分。为了确保书法教育的质量,制定一套科学、合理的书法专题阅卷标准显得尤为重要。本文将围绕书法专题阅卷标准展开讨...
防雷检测公司排名揭晓,哪些公司在大楼防雷领域领先?
随着城市化进程的加快,高楼大厦如雨后春笋般崛起,防雷工作的重要性愈发凸显,为了确保大楼的安全,许多业主和物业管理者都会寻求专业的防雷检测公司的帮助,在众多的防雷检测公司中,哪些公司排名靠前,表现优秀呢?以下是对当前市...
交易员视角,深度解读行情上涨之道
在金融市场,行情的波动是每一位交易员关注的焦点,当行情上涨时,交易员们的情绪、策略及操作都会受到一定的影响,交易员怎么看待行情上涨呢?本文将从交易员的视角出发,探讨行情上涨时的心理反应和应对策略。行情上涨对交易员的影...
定兴暴雨实时更新,今日天气情况及最新消息查询
定兴地区连续迎来降雨天气,给当地居民的生产生活带来了一定的影响,本文将围绕“定兴今日暴雨最新消息查询”这一主题,介绍当前定兴地区的暴雨情况、可能带来的影响、相关应对措施以及未来天气趋势。定兴今日暴雨情况据最新气象数据...













蜀ICP备2022005971号-1