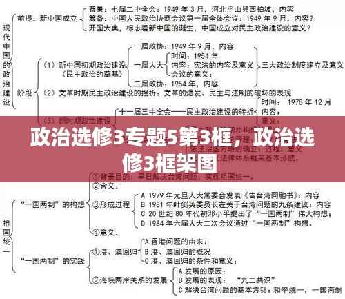
政治选修3专题5第3框,政治选修3框架图

政治选修3专题5第3框,政治选修3框架图

花枝招展 2025-03-17 公司概况 236 次浏览 0个评论

专题背景与意义

政治选修3专题5第3框,作为高中政治课程的一部分,旨在帮助学生深入理解现代国家的政治制度及其运作机制。这一专题的背景源于现代社会对政治知识的广泛需求,意义在于培养学生的政治素养,使他们能够更好地适应社会发展的需求。

内容概述

专题5第3框主要围绕以下几个方面展开讨论:

政治选修3专题5第3框,政治选修3框架图

  • 现代国家的政治制度概述
  • 不同政治制度的比较分析
  • 我国政治制度的特点与优势
  • 国际政治格局及其对我国的影响

现代国家的政治制度概述

现代国家的政治制度主要包括民主制度、君主制度、独裁制度等。这些制度各有特点,但共同目的是为了维护国家的稳定和发展。在现代国家的政治制度中,民主制度是较为普遍的一种形式,其核心是保障公民的基本权利和自由。

不同政治制度的比较分析

在专题5第3框中,我们将对不同政治制度进行比较分析。通过比较,学生可以了解到不同政治制度的优缺点,以及它们在不同国家和地区的适用性。例如,民主制度在保障公民权利和自由方面具有优势,但在应对突发事件时可能存在决策效率低下的问题;而独裁制度在集中力量办大事方面具有优势,但在保障公民权利方面存在不足。

我国政治制度的特点与优势

我国政治制度是以人民代表大会制度为核心,中国共产党领导的多党合作和政治协商制度,以及民族区域自治制度。这些制度具有以下特点与优势:

政治选修3专题5第3框,政治选修3框架图

  • 保障了人民当家作主的权利
  • 保持了国家的长期稳定
  • 促进了经济社会的快速发展
  • 维护了国家的统一和民族团结

国际政治格局及其对我国的影响

国际政治格局是指世界各国在国际关系中的地位、作用和相互关系。当前,国际政治格局呈现出多极化、经济全球化、文化多样化等特点。这些特点对我国产生了一定的影响:

  • 需要我们积极参与国际事务,维护国家利益
  • 需要加强与其他国家的交流与合作,推动共同发展
  • 需要提高国际竞争力,应对国际挑战

总结

政治选修3专题5第3框的学习,有助于学生全面了解现代国家的政治制度及其运作机制。通过学习,学生可以提高政治素养,增强社会责任感,为将来适应社会发展的需求打下坚实基础。在今后的学习和生活中,我们要关注国家政治生活,积极参与社会实践,为实现中华民族伟大复兴的中国梦贡献自己的力量。

你可能想看:

转载请注明来自威巍集团,本文标题:《政治选修3专题5第3框,政治选修3框架图 》

百度分享代码,如果开启HTTPS请参考李洋个人博客

发表评论

快捷回复:

验证码

评论列表 (暂无评论,236人围观)参与讨论

还没有评论,来说两句吧...

Top